LiMa-Kontroller  14V 30A  für 912UL + 914UL + Jabiru Motore  -  Das Original seit 1982             

Unsere besten und innovativsten Generatorregler die wir in den letzten 40 Jahren entwickelt haben
100%  
Handmade im Ruhrpott  von Silent Hektik  seit 1985

40 Jahre Silent Hektik Racing   
mehr Info



Längsregler für die Rotax 912iS - 915iS - 916iS Motoren


F4202eco  Laderegler  14V 40A  DC auto balance OVP  -  CV charge  -  CNC-Gehäuse  -  Generator-Lampe bis 5W  -  UVP 246,25€   *excl. tax  (293,04€ incl.)  20
Die originalen iS  MosFet Kurzschluss-Regler  erzeugen extrem viel Verluste im Stator, Stecker und im Regler. Die Folge können Total-Ausfälle sein.
Abhilfe bringt ein verlustarmer  SH Längsregler  mit DC auto balance OVP weil nur so viel Energie weitergeleitet wird um die 14,2V zu halten.
Gleiche Befestigungs-Bohrungen wie beim originalen  
Rotax 912iS  Ducati Energia Regler - mit 6,3mm Flachsteckern
Unse
re präzisen Laderegler werden bei uns im Werk für Pb & LiFePo4 Akkus exact kalibriert.

Jubiläum  Angebot   197,00€   *excl. tax   234,43€  incl. tax   -  Fertigung auf Bestellung



Längsregler für die Rotax 912UL - 912ULS Motoren


F4112eco  Laderegler  14V 30A  DC auto balance OVP  -  CV charge  -  CNC-Gehäuse  -  Generator-Lampe bis 5W  - UVP 158,75€   *excl. tax  (188,91€ incl.)  20
Gleicher Anschlussstecker und gleiche Befestigungs-Bohrungen wie beim originalen Rotax 912UL Ducati Energia Regler
Unse
re präzisen Laderegler benötigen kein Einstellpoti weil sie bei uns im Werk für Pb & LiFePo4 Akkus exact kalibriert werden.

Jubiläum  Angebot   127,00€   *excl. tax   151,13€  incl. tax   -   ab Lager sofort lieferbar



F4112hyb
   Hybrid-Laderegler  14V 30A  -  CNC Aluminium Gehäuse  -  Generator-Lampe bis 5W -  UVP 218,89€   *excl. tax  (260,48€ incl.)  10
Micro-Prozessor  -  IUU Ladekennlinie  -  DC auto balance OVP 14,4V  -  Temperatur-Alarm >75°C  -  Batterieprüfung  beim Einschalten
Gleicher Anschlussstecker und gleiche Befestigungs-Bohrungen wie beim originalen
Rotax 912UL Ducati Energia Regler
Jubiläum  Angebot   197,00€   *excl. tax   234,43€  incl. tax   -  Fertigung auf Bestellung



F4126eco   Laderegler  14V 30A  DC auto balance OVP -  CV charge  -  Generator-Lampe bis 5W  -   UVP 129,33€   *excl. tax  (153,90€ incl.)  25
Gleicher Anschlussstecker und gleiche Befestigungs-Bohrungen wie beim originalen Rotax 912UL  Ducati Energia Regler
Unse
re präzisen Laderegler benötigen kein Einstellpoti weil sie bei uns im Werk für Pb & LiFePo4 Akkus exact kalibriert werden.

Jubiläum  Angebot   97,00€   *excl. tax   115,43€  incl. tax   -   Fertigung auf Bestellung ab 5 Stück



F4126cap  Laderegler 14V 30A  DC auto balance OVP  -  CV charge  -  Generator-Lampe bis 5W  -  UVP 187,64€   *excl. tax  (223,29€ incl.)  11
33oooµF Kondensator fest verbaut als Schutz des Reglers gegen div. Aktionen des BMS einer LiFePo4 Batterie
Gleicher Anschlussstecker und gleiche Befestigungs-Bohrungen wie beim originalen
Rotax 912UL Ducati Energia Regler
Unse
re präzisen Laderegler benötigen kein Einstellpoti weil sie bei uns im Werk für Pb & LiFePo4 Akkus exact kalibriert werden.

Beim  
Rotax 914 Motor  kann der F4126cap eine zweite 12V Benzinpumpe ohne Batterie autark und redundant versorgen
Jubiläum  Angebot   167,00€   *excl. tax   198,73€  incl. tax   -   Fertigung auf Bestellung


Wir sind OEM Erstausrüster bei mehreren europäischen UL Flugzeugherstellern.
Aber vor einer Bestellung in DE klären sie bitte bei dem Musterbetreuer/Prüfer die Nachrüstung unserer OEM Waren an ihren UL.
Denn die deutsche Bürokratie kann die Verwendung erheblich erschweren.






Warnung vor LiFePo4 Starterbatterien mit einem BMS.
Die 912 Ducati Lichmaschine produziert bei Vollgas bis zu 160VACSS. Wenn das BMS die Batterie vom Regler trennt,
dann kann der Regler durch sehr hohe Spannungsspitzen kaputt gehen. Hier ist ein Kondensator ein guter Schutz.

        Welche Batterie verwenden?       zB.  IntAct  Blei-Gel 12V  12Ah  250A  4kg       Preise  

                                                                         zB.  Headway  LiFePo4 12V  17Ah  225A  2kg     Preis   Preis

Und die Größe zählt doch  ->  Mehr Stromstärke ist mehr Zuverlässigkeit
 

digital CC CV CV  mit Micro-Prozessor  =  konstanter Strom  - konstante Ladespannung  -  konstante Erhaltungsspannung
analog 2-Punkt Regler CV  =  
konstante Ladespannung - Lichtmaschine wird EIN und AUS geschaltet - Fehlerzustand mit EIN ist möglich
Alle  
technischen Angaben  in der obigen Tabelle stammen aus den  originalen Datenblättern  der jeweiligen Hersteller





Das Silent Hektik smart IUU Batterie-Lademanagement  für LiFePo4 Batterien

Der F4112hyb Laderegler kann durch die smart IUU Kennlinie sowohl für bisherige Blei-Batterien, aber besonders für die modernen LiFePo4-Batterien

verwendet werden. Die  LiFePo4-Batterien haben den Vorteil bei kleinen Maßen und geringen Gewicht einen sehr hohen Startstrom zu liefern.
Diese geringe Batterie-Impedanz hat aber beim Laden einen großen Nachteil. Nach dem Start ist der Akku leer und es können über 20A Strom fließen.

Die  LiFePo4-Batterie wird durch den zu hohen Strom sehr heiß, kann die Wärme nur schlecht ableiten, und ein Schaden kann entstehen.
Daher wird beim F4112hyb die  LiFePo4-Batterie zunächst mit 13,2V vorgeladen, wodurch der Anfangs-Lade-Strom und eine Überhitzung merklich 
reduziert werden. Dann wird automatisch in ca. 17 Minuten bis 14,2V schonend  weitergeladen. Nach 90 Minuten wird dann auf Erhaltungsladen
umgeschaltet. Das ist ein perfektes  LiFePo4-Batterie Lademanagement mit Ladestrom Steuerung, das Überhitzung und Überladung weit über 90% reduziert.
                                       
              
perfekte Software gesteuerte IUU Ladekennlinie für LiFePo4 Akkus mit Temperaturüberwachung und Batterieprüfung beim Einschalten.
englisch CC CV CV = konstanter Strom, konstante Ladespannung und konstante Erhaltungsladung



Zubehör für Montage der Crimpanschlüsse

         
85% aller Funktionsstörungen an der Elektrik sind auf mangelhafte Steckverbinder und schlechte Crimpungen zurückzuführen.
Insbesonders die sehr beliebten Baumarkt - Quetschverbinder  oder auch Messingstecker sollten nicht verwendet werden, da nicht vibrationsfest.

M5134   
 Tyco FastOn 6,3mm weibl. Stecker aus Phosphor-Bronze mit Isotüllen für 1,5 bis 2,5qmm - je 10 Stück        17,00 €  -  *excl. tax 
 M5103    Spezialfett für Steckverbinder, Schalter und Zentralrechner  20ml   verdrängt Feuchtigkeit und Kondensat       17,00 €  -  *excl. tax  

F4116
   Kunststoff-Gehäuse mit Tyco FastOn Stecker Phosphor-Bronze-Kontakten für den Zentralstecker                     17,00 €
  -  *excl. tax
M5103    Spezialfett für Steckverbinder, Schalter und Zentralrechner  20ml   verhindert Kondensat und Oxydation          17,00 €  -  *excl. tax

Im Betrieb wird der LiMa-Kontroller heiß und muss daher durch Fahrtwind gekühlt werden.

Keine Garantie bei Verwendung von minderwertigen Steckverbindern. Nur Crimpstecker aus Phosphorbronze werden akzeptiert.
No warranty by using unquilified connectors. Only crimp-connectors made from phosphor-bronze are accepted.



Montage und Verdrahtung:

Weniger ist mehr: Die Batterie und der Regler gehören mit kurzen 2x 1,5qmm Kabel für Plus und Minus direkt an einen luftigen Ort neben dem Motor.
Batterie-Trennschalter und Sicherungen sind überflüssig und können eine Gefahr darstellen. Bei sehr kurzen Leitungslängen vom Regler zur
Batterie ist sogar der Kondensator nicht notwendig. Spart Gewicht und macht den Kabelbaum leichter und zuverlässiger.

                                               

Der Anschluss des Silent Hektik Reglers ist zu  100% kompatibel  zum Anschluss des Ducati Energia Reglers  (c) Ducati-E_10_2009.
Abweichungen sind möglich, führen aber erfahrungsgemäss fast immer zu Problemen.


Die alternative Fakten über die Ladekontroll-Lampe:
Weder der Ducati-Regler noch der SH-Regler haben eine Ladekontroll-Lampe. All die ständigen Behauptungen im Web sind grundlegend nicht richtig.
Der Begriff LKL stammt von Bosch und ist technisch nur für fremd erregte Drehstrom-Lichtmaschinen von PKWs mit der Bosch-Beschaltung gültig.

Die Ducati-Lichtmaschine hat jedoch Dauermagnete und arbeitet grundsätzlich anders, mit einer Spannungserzeugung von 0V bis 160V.
Die Regler haben auch keine Phasen-Anschnitt-Steuerung, sondern eine Paketsteuerung mit EIN oder AUS der vollen LiMa-Spannung zur Batterie.

Die Ducati & SH  Generator-Kontolllampe  geht aus, wenn die LiMa-Spannung von ca. >10V erzeugt wird, auch wenn noch keine Ladung stattfindet.
Die Generator-Kontrolllampe soll zur Warnung leuchten, wenn zB. ein LiMa-Anchluss bricht  und keine Energie mehr beim Regler ankommt.

 

Originale Messing-Stecker an den 912er Lichtmaschinen können zum Ausfall führen:
               
Die LiMa-Anschluss-Stecker an den 912er Motoren sind aus preiswerten Messing. Das ist aus drei Gründen ein ernstes Problem:

Die Messing-Stecker sind für die hohen Ströme  von bis zu 21A nicht ausgelegt und können überlasten und neigen zum Überhitzen.
Die Messingstecker haben eine geringe Federkraft und sind daher nicht vibrationsfest und lösen sich im Laufe der Zeit.
Die Messingstecker haben keinen Oberflächen-Schutz und Oxydation erzeugt dann Spannungsabfälle und Fehlfunktionen.
Wir empfehlen daher aus Sicherheitsgründen nur Tyco FastOn Stecker aus verzinnter Phosphor-Bronze zu verwenden.


Lebensgefahr durch Regler / Batterie im Cockpit:
Lichtmaschinen-Regler, egal ob unsere oder andere Fabrikate, sowie Starterbatterien dürfen auf keinen Fall im Cockpit oder Kabine  montiert sein !
Durch mangelnde Kühlung kann der Regler defekt gehen und es besteht die Gefahr von Bränden und/oder Verätzungen und Vergiftungen
durch Schwefelgase und Verbrennungsrückstände. Das gilt für normale Pb- , für Gel- Batterien und für LiFePo4 Batterien. Lichtmaschinen-Regler gehören
grundsätzlich in die Front, wo diese durch Fahrtwind gekühlt werden können. Die Starterbatterie gehört mit kurzen Anschlüssen direkt daneben.
Aber auch im normalen Gebrauch von Bleibatterien entsteht beim Laden Knallgas => Daher nie in geschlossenen Räumen / Kabinen anwenden. 


Lichtmaschinen-Regler müssen durch Fahrtwind gekühlt werden:
Daher wird ein Einbau unserer Regler und des Ducati Reglers in der Kabine oder hinter dem Armaturenbrett zur Überhitzung und Ausfall führen
Ein kleiner 12V Ventilator ist ein schlechter Ersatz für kalten Wind, da nur die warme Luft zirkuliert und sich schnell Schmutz in den Kühlrippen ansammelt.


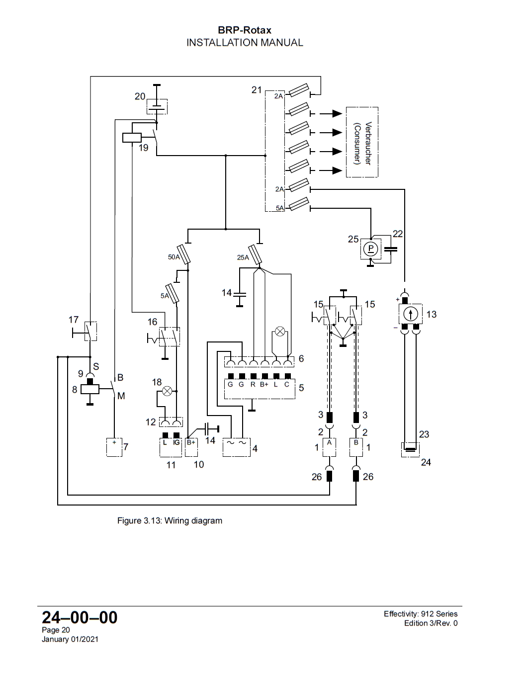
Falscher Anschlussplan im Rotax Handbuch:
Das Bild 29 im Handbuch zeigt den Minusanschluss des Reglers auf das Chassis. Das ist grundsätzlich falsch und führt zur Fehlfunktionen!

Der Minus-Ausgang (auch der Plus) des Ducati- oder SH-Reglers gehören mit kurzen Kupferlitzen direkt an den Minus- (Plus) -Pol der Batterie.
Nur so können ungünstige Impedanzen, Störungen und Spannungsverluste der Masse (Chassis mit Oxydation) vermieden werden.

Insgesamt erinnert der Rotax Anschluss-Plan eher an ein 1-Familien-Haus als an einen sinnvollen automotive Kabelbaum.  Der technologische
Stand entspricht den 1960er Jahren, als VW noch den 6V-Käfer gebaut hat. Jeder kennt das schlechte Licht wegen dem Minus über die Karosserie.

Auch ist die Qualität der Steckverbinder sehr wichtig: Blaue, gelbe oder rote Quetschverbinder oder Messingstecker sind minderwertig und für die Tonne.

Die Spannungsfestigkeit des 22oooµF Kondensators mit nur 25V ist sehr knapp bemessen. Eine schnelle Alterung oder Ausfall kann die Folge sein.

Wir empfehlen einen Kondensator mit 33oooµF und 35V.


Gefährlicher  Batterie -Trennschalter:
Abermillionen von Pkws und Motorrädern arbeiten absolut zuverlässig ohne einen Batterie-Trennschalter, weil moderne Halbleiter in modernen
Lichtmaschinen-Reglern das möglich machen. Batterie-Trennschalter sind veraltet, eigentlich nur unnützes Gewicht, und stellen zudem

eine Gefahr dar. Beim Trennen entstehen kräftige Spannungsspitzen, die Avionik und alle Elektronik an Bord zerstören können.


Externe OVP mit 15,2V sind ein Risiko und kein Schutz
OVP (Over-Voltage-Protection) mit einer sehr hohen Abschaltspannung von z.B. 15,2V sind als LiFePo4 Schutz  ungeeignett,  
da LiFePo4 Akkus schon ab >14,6V Schaden nehmen und überhitzen können. Zudem stellen externe OVP ein Sicherheitsrisiko dar.
Wenn diese für einen Test  oder bei einer harten Landung aus versehen ausgelöst werden, kann der Regler kaputt gehen.

Zudem ist ein Schalter oder Relais auf der DC Seite zur Batterie technisch falsch, weil der die Regler schädigt.
Wenn schon eine Trennung gewünscht, dann nur auf der AC Seite zum Generator. Da werden die Regler nicht beschädigt.


Fehlfunktionen durch veraltete Amperemeter
Um den Ladestrom zu messen wurden früher Widerstände, shunts, in die Leitung zur Batterie installiert.
Bei einem shunt von zum Beispiel 0,1Ohm tritt dann aber bei 10A ein Spannungsabfall von 1V auf.

Statt der 14,2V kommen nur 13,2 V an der Batterie an. Die direkte, präzise Spannungsmessung am Akku ist dadurch nicht mehr möglich..
Daher sollten nur moderne, hochwertige Amperemeter mit Hallsensoren verwenden werden, da diese keine Verluste verursachen.
Es sollten aber wirklich kontaktlose Hallsensoren sein, die wie ein Zangen-Amperemeter, um das Ladekabel montiert werden können.





Das ist unser erster Regler Prototyp aus dem Jahr 1982 für eine Ducati 250Mark3. Vor zig Jahren schon als ein positiv schaltender 12V Längsregler.











Die Silent Hektik Produkte dienen zur Nachrüstung und wurden durch die jeweiligen Hersteller nicht geprüft.
* Preise excl. aktuelle MehrWertSteuer für Export, Handel und Gewerbe





... und die Power wird mit dir sein !